驱动电源在灯具中相当于心脏在人体中一样重要。驱动电源的品质和性能直接决定了 LED 灯具的可靠性和寿命。可以说,没有好的驱动电源一定没有好的 LED 灯具。
传统的LED灯具驱动电源
在传统的 LED 驱动电源中,其结构主要由恒压模块和恒流模块组成。
为了输入谐波电流和输入功率因数校正,需要在交流 AC 输入端加入功率因数校正(PFC)电路,得到约 400V 直流电压。
由于安规要求,需要对电路进行电气隔离,在大功率(>100W)驱动电源中,可以利用 LLC 谐振电路得到隔离 50V 直流输出。PFC 和 LLC 电路就组成了传统 LED 灯具驱动恒压源。对于恒流源,每串 LED 还需要 DC/DC 电路进行恒流处理。

图:传统 LED 灯具驱动电源结构
传统LED灯具驱动电源主要有以下缺陷:
效率不高。
由于传统的 LED 灯具驱动电源采用三级结构,PFC、LLC 和开关恒流都会有效率损失,在 220V/50HZ 输入条件下,整体效率在 88%。而效率决定了发光效率(lm/W)和温升,较低的效率使驱动电源自身温升增加,降低了系统寿命和可靠性。
寿命短。
在恒流模块中,每一串LED需要一个开关 DC/DC 电路,而且前级恒压模块需要 PFC 和 LLC 谐振电路,这样一来,元器件数量多,降低了驱动电源的可靠性。特别是滤波电容和光藕,令驱动寿命大大降低。
成本高。
三级方案器件数量较多,驱动电源成本较高。
电磁兼容干扰大。
在恒流模块中,每一串LED需要一个开关电路,高频开关信号之间会产生相互干扰,影响 LED 灯具电磁兼容性能。
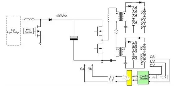
新型的LED灯具驱动电源
为了解决传统 LED 灯具驱动电源的缺陷,我们提出一种新型 LED 灯具驱动电源的拓扑结构,来优化驱动电源的设计并实现量产化。如下图所示,新型的 LED 灯具驱动电源采用两级结构,省略了传统方案的三级结构中的每串 DC/DC 恒流电路。
AC 交流输入端首先加入功率因数校正(PFC)电路,该 PFC 电路与传统方案是一样的。第二级采用新型的多串变压器谐振半桥电路结构,谐振电路控制器放在变压器输出次级侧,直接对流过 LED 的总电流进行恒流反馈变频谐振控制,并通过变压器磁平衡实现多串 LED 输出侧的电流均衡。

图:新型 LED 灯具驱动电源结构
新型 LED 灯具驱动电源具有以下优势:
效率高。
由于新型驱动电源采用两级结构,第二级的谐振半桥电路具有 ZVS 零电压软开关的工作特性,可是实现高效率,在 220V/50HZ 输入条件下,整体效率可以高达 92% 以上。
成本低。
由于省略了传统驱动电源恒流 DC/DC 电路,可以提高驱动电源性价比。
可靠性高。
电路器件较少,可以提高可靠性和寿命。同时,该方案谐振主控制器放在次级侧,不需要反馈光藕,因此避免了反馈光藕对驱动电源寿命和可靠性的影响。
具有 LED 过压(开路)、短路、过温等保护。
由于谐振主控制器放在次级侧,可以直接对LED输出的电压进行过压和短路保护。同时,原边侧具有过流保护。
电磁兼容干扰小。
由于省略了传统驱动电源恒流 DC/DC 电路,这样避免了每串 DC/DC 之间的相互干扰,提高 EMC 特性。同时,谐振电路的采用使电路有工作在软开关条件下,进一步降低电磁干扰。
兼容 PWM 数字无线调光和传统模拟调光。
由于谐振主控制器放在次级侧,这样可以和 PWM 数字无线调光和传统模拟调光兼容,实现整体 LED 系统控制。
基于该新型 LED 驱动电源的拓扑方案,电源参数如下:

该方案能满足以下标准要求:
(1) 安全要求测试
按照 GB19510.1-2009 灯的控制装置第 1 部分:一般要求和安全要求。
(2) 电磁兼容测试
按照 GB17743 测试 LED 灯具的无线电骚扰特性;
按照 GB17625.1 测试 LED 灯具的输入谐波电流;
按照 GB/T17626.5 进行 LED 灯具的浪涌测试。
总结
本方案采用新型多串变压器谐振电路,可实现高效率、低成本、高可靠性和量产化的 LED 照明驱动电源产品。