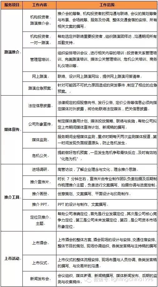
为了让询价机构更直观的了解LED企业,举行路演推介,最大的目的提供LED企业与投资者面对面交流的机会,充分展现LED企业的风采,让机构投资者深入了解LED企业的投资价值,取得机构投资者的最大认同,从而争取最佳的股票估值。同时为上市后的持续的投资者关系管理工作打下基础。通过路演的方式将LED企业的投资亮点和潜在投资价值充分展现给投资者。让投资机构对LED企业的主营业务、管理团队、品牌形象和企业文化有一个全方位的认识。

IPO准备阶段
IPO推介阶段
为了让询价机构更直观的了解LED企业,举行路演推介,最大的目的提供LED企业与投资者面对面交流的机会,充分展现LED企业的风采,让机构投资者深入了解LED企业的投资价值,取得机构投资者的最大认同,从而争取最佳的股票估值。同时为上市后的持续的投资者关系管理工作打下基础。通过路演的方式将LED企业的投资亮点和潜在投资价值充分展现给投资者。让投资机构对LED企业的主营业务、管理团队、品牌形象和企业文化有一个全方位的认识。
A、现场路演流程:
B、网上路演流程:
IPO上市阶段
在企业发展和本次上市过程中,企业得到了证券交易所、政府机关、中介机构及金融机构等各方人士的支持与帮助。为答谢各方支持,加深企业与各方关系,更好地展示企业和管理层的风采,企业可以借股票成功发行上市的机会举办答谢酒会。
A、上市前工作内容:
B、上市酒会流程:
C、上市仪式流程: