光由古至今就是人类重要的财富,随着火的发现使用,人类开始使用不同物质做为燃料。对于光的追求,人们向往的是具备高稳定性及安全性质量光源。而电力即成为照明应用最主要的能量来源。使用电来发光无论是自气体放电激发亮光或是固体物理特性发光;如何发光这个话题在一世纪之内演进的速度已经超乎想象。
1
要讨论如何善用光源,首先应该先考虑环境照度在不同环境及不同时间会有所不同。以今日的技术而言,维持一定的光源照度仅是对一般灯具的最低门坎。
在现实日常生活中,随着一日的作息,不同的时间和环境亮度绝对有不一样的需求。能够适时适地的做出最适当的亮度调整,所代表的是拥有更好的整体光源质量。
听起来好像只需要一些传感器就可以实现了,但现实中的困难是传统灯具接头并没有独立的调光讯号线,例如广泛被使用的螺旋接头灯泡或是灯管类灯具完全无法施以独立的调光讯号,因此想要调光,所需的程序绝对会更为复杂。
就算是荧光灯的也有类似的调光问题。特别是荧光灯虽然具备节能特性但其电源设计对于支持TRIAC调光十分困难,和LED灯具一样对TRIAC调光器无法全面性的支持。
目前最常见的调光器采用SCR相位调光方式(TRIAC可控硅),此种调光方式每秒钟关闭约莫100~120次,藉由斩断相位的方式来达成对输出能量的控制,搭配类电阻特性灯源(如:白炽灯)时调光表现优异。因兼具非常高的便利性,被视为主流的调光方式之一。
A.非照明产品的调光
在六零年代LED以指示用途开始被用在商业用途上,当时只需要一些简易开关功能及低阶层次的调光。尔后在一些行动装置的背光照明及户外广告牌的显示屏幕,LED应用被要求具备更精准的调光能力。
这些要求对于LED驱动电路设计而言,只要能够准确的控制输出至LED的电流量,大多数的调光对能够瞬亮瞬暗的LED来说几乎是没有难度的。
B.照明产品的调光
LED照明产品应用初期在成本的考虑下,并没有被要求具备太多的调光功能。然而普及的过程中,除了被要求与既有的一些灯具接头兼容外,有时也需要与既有已安装调光器兼容。
然而常见的相位调光器原本就是为了数十甚至数百瓦的白炽灯群设计,使用节能的LED灯时常造成在输入电压小角度时电流无法导通,如图1所示。
于是驱动电源厂商开始在电源设计上下工夫,在输入电压小角度时尽量的维持必要的导通电流;但有时使用了一些假负载设计使的整体功率上升,在光效并没有明显提升的状况下反而引起了一些热的问题,至今仍没有一个有效的应用电路具备对调光器百分之百的兼容性能解决这些问题。各大电源控制芯片厂依然为这件事情伤透脑筋。
这样一个令人气馁的情况并没有阻止LED进入调光世界,因为LED能做的太多了,就算TRIAC没有完美方案。能够利用调光做混合色彩或改变色温,也足以让人意识到LED调光有无限可能。
藉由一些无线或有线的调光讯号沟通机制的普及,一些大型的灯具有了可以跳脱使用相位调光器的可能。虽然目前还有成本考虑,但在一些特定的场合接受度在慢慢的提升当中。

图1 TRIAC可控硅调光器调光原理
LED调光的世界从此天下太平的吗?看来没有,家用及商用「替代灯源」(Retrofit)仍受控于传统的开关及相位调光器,这是不争的事实。
在没有使用特殊调光器之前(PLC或Wireless),调光无法使用「线路控制」(LineControl),特殊调光器的价钱及其兼容性问题也造成了普及的难度。
若我们回头看过往的经验,发现早期的一些美术灯,其中有些有的控制器可以搭配使用一般的电源开关,经由控制器的设定控制,即可调整灯泡点亮的颗数,也达成整体亮度的调整。如果将类似的概念导入LED灯源调光控制,绝对是替代光源的最佳调光方案。
简而言之,LED驱动电路能够判别前端切片式开关因人为的调光需求而触发,当其判别为有效的调光需求时,调整输出电流的百分比,就可以完成调光,此即为阶段调光的概念。
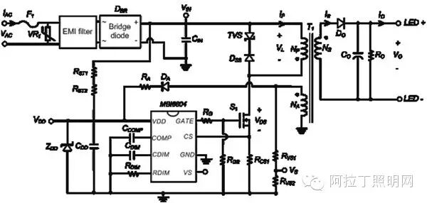
以下为聚积MB6804两阶调光方案应用电路,乍看之下与一般PSR不调光架构电路无异。但由于内部具被人为断电快速切换的判断机制,应用电路上(图2)只需藉由外部电路挂上CDIM后,阶段电容调光功能就能被启动,另外RDIM则是用于做为第二阶比例值的设定功能。
这样的设计就成本而言,调光较不调光电路只增加了两个外部的SMD组件,在各项数据也与不调光产品接近,应用设计上大幅优于TRIAC相位调光兼容LED驱动电路。

图2 MBI6804应用电路图
聚积科技MBI6804阶段调光控制方式如图3所示,当输入电压切断,VDD电压降至UVLO(6.7V)以下时,于CDIM电容上的电荷开始放电,视不同的电容值,VCDIM电压下降速率会有所不同。假如在VCIM电压在降至VCDIMthreshold电压1.7V之前,前端输入电压被重新打开,则重启时,控制芯片会自动判定计入跳阶状态进入下一阶进而调整输出电流比例。反之VCDIM电压降至1.7V以下,下一次开机时输出电流比例为100%。

图3 MBI6804阶段调光机制原理
聚积另有推出具有相关调光产品如MBI6904,可做4阶调光(100%→70%→40%→15%)应用;特别针对多重用途环境设计,例如办公室场合特别有高精密高亮度需求(100%),或是一般文书处理(70%),会议功能(40%)或午休(15%)或是搭配不同的环境光状态调整亮度(如下图)。

图4 MBI6904智能调光应用实例
如同前面所提到的阶段调光方式,利用电源开关的快速切换,当进入设定阶段的时候,输出电流在范围内可设定为任意值。
由下方参考电路图,我们可以注意CDIM及CCLK两个脚位外部各接了个SMD电容。

图5 MBI6806参考电路图
控制时序主要与CDIM及CCLK电容容值有关。
1、CDIM为设定调光功能电容,此电容大小决定切换on-off-on切换阶所需时间,容值越小,所需开关切换速度越快。
2、CCLK为进入第二阶下降斜率调整。容值越小,输出电流向下降的速度越快,进入最终停置亮度10%的时间越早。
控制方式如下:
1、当第一次正常启动VDD上升至正常电压值,输出电流进入第一阶设定(100%),如下图所示。
2、当第二次切换off-on时,VDD开始放电同时CDIM上的电压开始下降,当VDD
3、如果电源切断时间过长CDIM<1.8V,则下次重启时回覆到第一阶段定值100%输出。

图6 MBI6806调光时序图
两阶调光的进阶使用方式,在图5中,可搭配感应控制器以系统型式做为进阶停车场照明或仓储照明解决方案。
停车场方案一般主打节能效果,特定区域侦测到有人车经过后,做局部照明,其他未侦测区域则维持低亮度以节省能源,如MBI6804驱动芯片智能调光应用实例。
如下配线图所示,走道或车道在不重新布局AC电源线的状态下,多半只能用具备单感应头的设计的单灯管,这种做法的最大缺点为,车辆未进入感应区前,灯具在待机时的亮度照度不足,必须在距离非常近的时候照明灯具才提供足够照度。
如要解决感应区过于局限等问题,往往要将感应头独立安装在适当的位置才行,因而衍生出额外的布线成本。文章稍早有提到的MBI6804方案具备两阶调光,在输入电压切换合宜时,可达成输出跳阶。
因此以简单PLC的概念,并藉由传感器与MCU的判别时机(Timing)机制,去控制一个实体继电器,如图6所示,由继电器做短暂的关开即能准确的启动换阶动作;当设定的时间内未感应到其他移动物,就再做跳阶回复至待机时所设定的亮度。聚积亦另有MBI6906非隔离产品,具备类似的两阶调光功能。

图7 MBI6804于停车调光应用实例

图8 MBI6804搭配继电器/传感器施作实例
综合以上,阶段调光如果应用在一般「替代灯源」(Retrofit),可视为另一种比TRIAC相位调光更为便利的调光方案。在搭配外部感应控制器上,亦可做为区域感应系统的高性价比解决方案。因此,预期阶段调光的应用将越来越有机会普及于生活应用中。
文/迪达尔办公照明推荐
本文作者:聚积科技技术市场部,照明产品总监何宜叡。尊重原创,转载请注明出处。